Appeals
Claim Appeals flow chart
Index
The Appeals Process
For Providers
To appeal a claim, providers should mail or fax the appeal to:
Insurance Benefit Administrators
PO Box 2917
Shawnee Mission, KS 66201
Fax: 913-901-0534
For Members
To appeal a claim, members should email Client Services with:
-
Member’s name
-
Member ID number
-
Claim number
-
Explanation of why determination is believed to be wrong
-
Any supporting attachments (e.g., medical records)
Members may also mail or fax appeals to the same provider address/fax.
Timely Filing
-
Appeals must be filed within 180 days of the claim’s process date.
Appealing Review Determinations
-
Follow the same process as claim appeals.
-
Include the review ID instead of claim numbers.
Appealing Rescission Determinations
-
Process varies by carrier.
-
Appeals go to the carrier, not Allied.
-
Direct members back to their rescission letter for specific instructions.
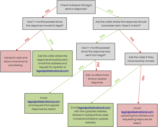
Appeals Status Flow Chart
Step 1: Collect & Verify Member Information
-
Ask:
“Can I please have your ID number?”
“May I have your name and date of birth?”
Step 2: Collect Claim Information
-
Ask:
“Can you provide me with the claim number related to your appeal?”
Step 3: Verify Appeal Receive Date
-
Check whether the appeal has been logged.
If the appeal is missing:
-
Verify information again.
-
Advise: “The appeal is not on file.”
-
Provide the appeals mailing address, fax, or email.
STOP: If the appeal was sent to Legal, proceed to Appeals to Legal.
Step 4: Offer to Resend Response Letter (If Response Letter Exists in AI)
-
Say:
“It looks like we sent a response on [date]. Would you like me to send that response to you now?”
Step 5 (Alternative): Check Days Since Received (If No Response Letter Found)
-
If >45 days:
-
Say:
“It generally takes 30–45 days to process an appeal. Please allow a little more time.”
-
-
If <45 days:
-
Open with claims team for next steps.
-
Appeals to Legal (decision Tree)
-
Never provide the address where an appeal response was sent.
-
Always ask caller to confirm the address they used.
-
Follow the Legal decision tree exactly.
